總覽
北大西洋公約組織(NATO)於2025年6月的海牙峰會達成歷史性協議,承諾在2035年前將成員國的國防與安全相關支出提升至GDP的5%,此舉不僅是自2014年2%目標以來的重大躍進,更標誌著全球進入新一輪的軍備擴張週期。此決策主要由美國總統川普對盟友分攤防務責任的長期施壓,以及俄烏戰爭後歐洲對俄羅斯威脅的深刻體認所共同驅動。
此一全球趨勢對台灣具有雙重戰略意涵。首先,在地緣政治層面,美國正積極推動此「5%標準」成為亞洲盟友的參考基準,這與台灣政府計畫將國防預算提升至GDP 3%的目標不謀而合,進一步鞏固了台灣在全球民主防禦陣線中的戰略地位。其次,在產業經濟層面,全球每年數千億美元的國防預算增額,為台灣已具備堅實基礎的軍工產業鏈,開啟了從滿足內需走向融入國際供應鏈的龐大商機。
受惠於政府「國防自主」及「五大信賴產業」政策的扶植,台灣在航太、無人機、飛彈、雷達通訊及強固型電子等領域已形成完整的產業聚落。北約帶動的全球軍費擴張,預期將為漢翔、千附精密、雷虎科技等相關供應鏈廠商,帶來長期的結構性成長動能,使其不僅是台灣的護國群山,更有潛力成為全球民主國家軍火庫的關鍵一環。
詳細報告
一、北約歷史性決策:5%軍費目標的內涵與驅動因素
峰會共識與時程
在2025年6月24日至25日於荷蘭海牙舉行的峰會上,北約32個成員國正式通過聯合聲明,同意在2035年前,將國防與安全相關總支出提升至各國GDP的5%。此目標遠高於2014年訂下的2%門檻,被視為北約十多年來最果斷的戰略轉向。
新的5%目標具備更彈性的結構,細分為:
3.5% 核心國防開支:用於軍隊、武器裝備、人員訓練等傳統軍事需求,大致對應過去的2%目標。
1.5% 廣義安全投資:涵蓋網路安全、關鍵基礎設施(如道路、橋梁、港口)的軍民兩用升級、能源管線防護及民間防衛韌性等領域。
北約領袖於海牙高峰會期間合影
背後推手:川普壓力與俄羅斯威脅
此項決策的背後有兩大主要驅動力。其一是美國總統川普的持續施壓,他長期批評歐洲盟國在國防上的支出不足,未能公平分擔防務成本,甚至在峰會前對北約《第五條》的集體防禦承諾表態模糊,增加了歐洲國家的不安全感。歐洲盟國提高軍費承諾,被視為換取川普明確支持北約集體防禦的關鍵舉措。
其二是俄羅斯對烏克蘭的持續侵略,徹底改變了歐洲的安全格局。歐洲各國被迫重新評估來自莫斯科的長期威脅,並意識到必須加速國防自主化進程。相較之下,俄羅斯2024年的軍事開支預計將達到其GDP的7.1%,這也成為刺激北約國家大幅提高預算的直接對照。
內部挑戰與分歧
儘管達成共識,但協議的執行仍面臨挑戰。西班牙是5%目標最明顯的反對者,其總理桑切斯公開表示,最多僅願意將國防支出提升至2.1%,認為5%的目標「不合理且會適得其反」。對此,川普甚至威脅將對西班牙施加雙倍的貿易關稅作為懲罰。此外,斯洛伐克等國也對投入如此巨額資金表示懷疑。為此,最終協議保留了彈性,允許各國提交「可信且漸進」的年度實施計畫,而非強制性的硬指標。
西班牙總理桑傑士反對5%目標,遭川普威脅
二、全球軍備競賽升溫:對亞太及台灣的連鎖效應
「5%標準」的全球化趨勢
北約的新軍費標準正產生外溢效應。美國國防部官員已明確表示,敦促北約盟友提高國防支出至GDP的5%,同樣的標準也適用於美國在亞太地區的盟友。美國國防部次長柯伯吉(Elbridge Colby)在社群媒體上直言,反映安全挑戰的迫切性意味著盟友應達到5%的水平。這顯示美國正試圖將此高標準推廣為其全球盟邦體系的共同規範。
台灣國防預算趨勢:邁向GDP 3%
此一全球趨勢與台灣自身的國防政策方向高度一致。台灣政府已將國防支出逐步增長至GDP的3%列為優先要務。以2025年國防預算約佔GDP 2.45%(約新台幣6,470億元)為基礎,未來若要達成3%目標,年度預算總額將需再增加約1,400億元,增幅高達22%。這筆龐大的預算增額,將為國內軍工產業鏈提供穩定的訂單來源與成長動能。
地緣政治意涵:嚇阻中國與鞏固盟友關係
北約在峰會宣言中,除了點名俄羅斯,也對中國的軍備擴張表達了深切憂慮。北約秘書長呂特(Mark Rutte)在受訪時更直言,北約非常關切台海局勢,不能對中共犯台的風險「天真」,並擔心屆時中國會與俄羅斯合謀,讓歐洲疲於奔命。這顯示北約的戰略視角已從傳統的歐洲-大西洋區域,擴展至印太地區,而台灣的安全議題正成為其關注焦點之一。台灣提升國防實力,不僅是自我防衛的需要,也成為鞏固與民主國家同盟關係、共同嚇阻威權擴張的關鍵一環。
三、台灣軍工產業鏈的機遇與潛力
在政府「國防自主」政策的強力推動下,台灣的軍工產業已從過去的零組件代工,逐步發展為具備系統整合能力的完整產業鏈。全球國防支出的結構性增長,為台灣相關企業提供了切入國際市場的絕佳機會。
漢翔公司IDF戰機生產線
產業鏈分析:從零組件到系統整合
台灣的軍工產業鏈主要集中在以下幾個具備國際競爭力的領域:
航太與戰機:以漢翔(2634)為核心,不僅承擔「勇鷹號」高教機的國機國造任務,也為波音、空中巴士等國際大廠提供零組件,具備軍民融合的發展優勢。供應鏈廠商如駐龍(4572)、晟田(4541)、寶一(8222)等,在飛機結構件與發動機零組件方面也扮演重要角色。
飛彈與關鍵組件:中科院主導的雄風、天弓系列飛彈已展現台灣的研發實力。供應鏈中的千附精密(6829)是愛國者飛彈零組件的供應商,而全訊科技(5222)則提供飛彈與雷達系統所需的砷化鎵功率放大器(PA),技術含量極高。
無人機與AI應用:政府成立「亞洲無人機AI創新應用研發中心」,積極扶植無人機產業聚落。雷虎科技(8033)與中光電(5371)等公司在軍用商規無人機的開發上已取得顯著進展,有望爭取國內外訂單。
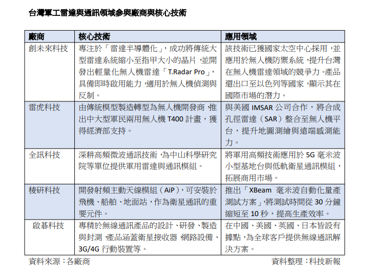
高科技戰備(雷達、通訊與強固型電子):這是台灣最具優勢的領域。憑藉強大的半導體與資通訊(ICT)產業基礎,台灣在雷達系統、軍用通訊、電子戰與軍規強固型電腦等領域具備核心技術。民間企業在雷達技術微型化、高頻微波通訊等方面日益活躍,為現代化戰爭提供關鍵技術支持。
台灣軍工產業於系統整合領域的發展
台灣軍工產業鏈重點企業一覽表



![北約領袖於海牙高峰會期間合影<span class="footnote-wrapper">[19]</span> 北約領袖於海牙高峰會期間合影<span class="footnote-wrapper">[19]</span>](https://substackcdn.com/image/fetch/$s_!FiVp!,w_1456,c_limit,f_auto,q_auto:good,fl_progressive:steep/https%3A%2F%2Fsubstack-post-media.s3.amazonaws.com%2Fpublic%2Fimages%2Fc75f19f1-8657-41dc-bc89-910e77ea4da6_550x366.jpeg)
![西班牙總理桑傑士反對5%目標,遭川普威脅<span class="footnote-wrapper">[9]</span> 西班牙總理桑傑士反對5%目標,遭川普威脅<span class="footnote-wrapper">[9]</span>](https://substackcdn.com/image/fetch/$s_!SvDX!,w_1456,c_limit,f_auto,q_auto:good,fl_progressive:steep/https%3A%2F%2Fsubstack-post-media.s3.amazonaws.com%2Fpublic%2Fimages%2Fecc35ff0-d675-4033-b168-ab3b6bf51e11_960x544.jpeg)
![漢翔公司IDF戰機生產線<span class="footnote-wrapper">[55]</span> 漢翔公司IDF戰機生產線<span class="footnote-wrapper">[55]</span>](https://substackcdn.com/image/fetch/$s_!M5PM!,w_1456,c_limit,f_auto,q_auto:good,fl_progressive:steep/https%3A%2F%2Fsubstack-post-media.s3.amazonaws.com%2Fpublic%2Fimages%2Fc45c9e4c-3ab4-41f5-a228-6835569f3f2f_624x374.jpeg)

![台灣軍工產業於系統整合領域的發展<span class="footnote-wrapper">[55]</span> 台灣軍工產業於系統整合領域的發展<span class="footnote-wrapper">[55]</span>](https://substackcdn.com/image/fetch/$s_!fNQg!,w_1456,c_limit,f_auto,q_auto:good,fl_progressive:steep/https%3A%2F%2Fsubstack-post-media.s3.amazonaws.com%2Fpublic%2Fimages%2F9955b158-1037-40dd-9cd2-0e44a97258f7_724x452.png)

![台灣軍工產業於雷達與通訊領域的發展<span class="footnote-wrapper">[55]</span> 台灣軍工產業於雷達與通訊領域的發展<span class="footnote-wrapper">[55]</span>](https://substackcdn.com/image/fetch/$s_!LLzK!,w_1456,c_limit,f_auto,q_auto:good,fl_progressive:steep/https%3A%2F%2Fsubstack-post-media.s3.amazonaws.com%2Fpublic%2Fimages%2Fa85dc0d4-7f24-46d9-9027-9ec60f9f4906_734x541.png)
